РАЗРАБОТКА И СЕРТИФИКАЦИЯ МЕДИЦИНСКИХ ИЗДЕЛИЙ
Фасилитация разработки и сертификации медицинских изделий на базе подразделений клинической инженерии
1 — ФГБОУ ВО «Волгоградский государственный медицинский университет» Минздрава России, 400066, Российская Федерация, г. Волгоград, площадь Павших Борцов, д. 1.
ORCID: https://orcid.org/0009-0004-7806-8432
2 — ФГБОУ ВО «Волгоградский государственный медицинский университет» Минздрава России, 400066, Российская Федерация, г. Волгоград, площадь Павших Борцов, д. 1.
ORCID: https://orcid.org/0000-0002-4469-2745
3 — ФГБОУ ВО «Волгоградский государственный медицинский университет» Минздрава России, 400066, Российская Федерация, г. Волгоград, площадь Павших Борцов, д. 1.
4 — ООО «Латана», 400081, Волгоградская обл., г. Волгоград, Ангарская ул., д. 17, п. 26, этаж 11.
ORCID: https://orcid.org/0000-0002-7753-2537
В статье рассмотрены вопросы повышения эффективности управления технико-технологическим обеспечением здравоохранения в России. Показана возможность повышения этой эффективности посредством введения в структуру системы здравоохранения подразделений клинической инженерии как провайдеров технических компетенций в сфере практического здравоохранения и институциональных фасилитаторов интеграции новых технологий в эту сферу. Представлены цели, задачи, структура и общие характеристики алгоритма работы таких подразделений на этапе разработки и сертификации медицинских изделий.
Ключевые слова: клиническая инженерия, клинический инженер, разработка медицинских изделий, сертификация медицинских изделий
Введение
Современный этап технологической эволюции характеризуется быстрым насыщением сферы здравоохранения разнообразными продуктами высоких технологий и повышением остроты проблем, связанных с управлением ими на всех этапах их жизненного цикла. Основной причиной является ненадлежащее управление им в контексте практики медицинских организаций (МО) [1]. Острота этих проблем особенно ощутима для России в связи с проблемами санкционного давления и необходимости широкого импортозамещения в сфере технического обеспечения здравоохранения [2]. Институциональным ответом на вызовы, связанные с недостаточно эффективной имплементацией технологических возможностей в практику работы МО является создание комплексной структуры технологического менеджмента в системе здравоохранения [3].
Определение целей, задач и области применения комплекса услуг технологического менеджмента в системе здравоохранения необходимо для четкого представления о функционале соответствующих структурных подразделений в сфере здравоохранения. Такими структурными подразделениями могут являться подразделения клинической инженерии (ПКИ) как провайдеры технических компетенций в сфере практического здравоохранения и институциональные фасилитаторы интеграции новых технологий в эту сферу [4].
ПКИ должны улучшить технологическую интеграцию в среду здравоохранения на всех ее этапах. Для этого ПКИ должны анализировать все этапы жизненного цикла медицинских изделий (МИ), участвуя в технологических процессах в здравоохранении, стремясь выявить возможности для улучшения. В этой связи объектами деятельности ПКИ являются МИ, его комплектующие, материалы, нормы, процедуры, инфраструктура и технические методы, используемые для обеспечения эффективного, действенного и безопасного функционирования этого оборудования в системе здравоохранения [5].
Комплексный анализ применения МИ во многом зависит от контекста, в котором находится МО, поскольку ресурсы (технологические, человеческие, финансовые и т.д.), предоставляемые для удовлетворения потребностей в здравоохранении, различаются в каждом контексте и зачастую имеют специфические ограничения. По этой причине ПКИ должны содействовать выявлению трудностей, с которыми сталкиваются соответствующие участники процесса принятия решений в отношении технологического процесса в здравоохранении на операционном, тактическом или стратегическом уровне организации и функционирования МО, стремясь сосредоточиться на том, что актуально для улучшения лечебного процесса, учитывая факторы, обусловленные контекстом [6].
Цель работы
Изложенные выше положения определяют цель исследования – повышение эффективности интеграции новых технологий в системе здравоохранения посредством определения роли и места подразделений клинической инженерии в организационной структуре этой системы.
Материал и методы
Представленная в данной статье структура институциональной фасилитации комплексной интеграции технологических новаций в системе здравоохранения базируется на более чем десятилетнем опыте взаимодействия с МО Волгоградской области. Были использованы методы систематического, сравнительного и качественного анализа технико-технологической базы МО, особенностей их информационной и управленческой структуры, экономического анализа и анализа клинической среды.
Результаты и обсуждение
Приоритетным направлением деятельности ПКИ является имплементация парадигмы клинического инжиниринга, представляющей собой систему технологий формирования технологической экосистемы учреждений здравоохранения, что позволит достигнуть:
- повышения конкурентоспособности и эффективности деятельности системы здравоохранения России за счет обеспечения доступа к имеющимся передовым технологиям, инновациям и разработкам, что особенно важно в условиях цифровой трансформации, внешних ограничений и ускоренного импортозамещения;
- решения комплекса задач, запланированных к выполнению в рамках национальных проектов «Здравоохранение», «Наука», «Образование», а также вовлечения региональных предприятий в реализацию Национальной технологической инициативы;
- подготовки квалифицированных кадров для предоставления образовательных услуг в области медицинской техники.
Институциональной базой для ПКИ может быть система высшего медицинского образования. На базе медицинских университетов широко представлены естественно-научные и медицинские специальности, органично сочетаются образовательная, исследовательская и экспертно-аналитическая деятельность. Они обладают мощными информационными и вычислительными ресурсами, значительным кадровым потенциалом, ведут активную международную деятельность. Роль медицинского вуза может заключаться в предоставлении помещений и материально-технической базы, наборе и подготовке кадров и в организации деятельности созданного юридического лица ПКИ, а также координации деятельности ПКИ, созданных на базе структурных подразделений МО.
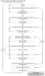
Графически алгоритм работы ПКИ и его институциональную интеграцию можно представить в виде блок-схемы (рисунок).

Как следует из алгоритма, представленного на рисунке, в задачи ПКИ входит выявление и экспертиза потребностей МО в новых видах МИ, поддержка процесса составления технических заданий на проектирование и разработку таких МИ, планирование реализации и реализация этих технических заданий, экспертиза качества новых видов МИ и их клиническая апробация, а также координация производства таких МИ. Таким образом, основными направлениями деятельности ПКИ является аттестация и клинические исследования медицинского оборудования и медицинского программного обеспечения, в частности:
1) исследования и опытно-конструкторские разработки в области клинической инженерии;
2) исследования в области взаимодействия физических полей с физиологическими объектами;
3) выполнение научно-исследовательских и опытно-конструкторских работ в области диагностики состояния здоровья человека с целью разработки, внедрения и выведения на рынок здоровьесберегающих технологий медицинских изделий диагностического назначения;
4) создание аппаратно-программных комплексов в медицине;
5) сопровождение вывода новых образцов медицинского оборудования на рынок;
6) проведение клинических испытаний медицинского оборудования в целях проведения аттестации.
Представленные выше направления деятельности соответствуют месту ПКИ как звена институционального сопряжения практических потребностей МО и возможностей производства МИ. Из изложенного вытекает следующий перечень основных работ (услуг), выполняемых (оказываемых) ПКИ:
- поддержка процессов формализации технических заданий на разработку и производство МИ;
- комплексная экспертиза новых/внедряемых медицинских изделий;
- цифровое проектирование и моделирование – проведение моделирования, расчета, анализа и структурной оптимизации инженерных проектов в областях производства медицинской техники;
- аттестация медицинских изделий;
- проведение комплекса работ в рамках клинических испытаний медицинских изделий;
- поверка медицинского оборудования;
- построение технологических процессов производства медицинской техники;
- создание цифровых двойников – виртуальных прототипов реального физического изделия, промышленного комплекса или процесса;
Реализация задач ПКИ невозможна без осуществления ими образовательной деятельности в виде обучения инженерно-технических кадров, занятых в эксплуатации медицинского оборудования и аттестации инженерно-технических кадров, занятых в эксплуатации медицинского оборудования. Перечень направлений предоставления образовательных услуг на базе ПКИ:
- повышение квалификации по направлениям деятельности ПКИ;
- обучение специалистов в области метрологии МИ;
- обучение специалистов в области сервисного обслуживания и ремонта МИ;
- проведение мастер-классов по прототипированию МИ;
- сертификация специалистов – клинических инженеров по пройденным видам обучения.
Таким образом, реализация предлагаемых структурных и методических положений позволит не только повысить эффективность интеграции МИ в современных условиях, но и повысить эффективность управления системой здравоохранения за счет повышения эффективности управления всеми этапами жизненного цикла МИ, что является необходимым условием роста производительности труда в этой сфере. Формирование и развитие ПКИ, в том числе, на базе медицинских университетов, представляет собой имплементацию новой для России парадигмы клинического инжиниринга, позволяющего формировать целостную технологическую экосистему МО с оптимальным управлением жизненным циклом биомедицинских технологий, включающим в себя развитие и внедрение инновационных производственных и цифровых технологий, а также оказание связанных с ними инжиниринговых, экспертных и образовательных услуг, способствующих развитию научных, опытно-конструкторских и производственных отраслей индустрии биомедицинской техники и технологий в России с целью повышения качества жизни населения.
Выводы
На основании представленных данных можно сделать следующие выводы:
- Показано наличие проблемы, связанной с недостаточной эффективностью управления жизненным циклом МИ в системе здравоохранения и выявлены ее институциональные причины.
- Предложен способ решения указанной проблемы путем введения в институциональную структуру учреждений системы здравоохранения ПКИ и формализации цели, задач, механизмов коммуникации и основных элементов логики, лежащей в основе алгоритма его работы.
- Kelvin-Agwu M.C. Strategies for optimizing the management of medical equipment in large healthcare institutions/ Kelvin-Agwu M.C., Adelodun M.O., Igwama G.T., Anyanwu, E.C. // Strategies. 2024; 20(9): 162–170.
- Тонконог В.В. Проблемы и перспективы импортозамещения в медицинской промышленности // Проблемы социальной гигиены, здравоохранения и истории медицины. – 2024. – № 3. – С. 339–344.
- Rivas R. Vilcahuama’n L. Healthcare technology management systems: towards a new organizational model for health services. – Academic Press, 2017. – 107 p.
- Гущин А.В. Подразделения клинической инженерии и их роль в организационной структуре системы здравоохранения / Гущин А.В., Безбородов С.А., Шкарин В.В., Зуб А.В. // Менеджер здравоохранения. – 2024; – № 8. – С. 4–10.
- Zamzam A.H. A systematic review of medical equipment reliability assessment in improving the quality of healthcare services. / Zamzam A.H., Abdul Wahab A.K., Azizan M.M., Satapathy S.C., Lai K.W., Hasikin, K. // Frontiers in Public Health. 2021; 9: 1–12.
- David Y. Evidence-based impact by clinical engineers on global patients outcomes / David Y., Judd, T. // Health and Technology. 2020; 10(2): 517–535.